/ EN / FR
发布时间: 2022-07-13 浏览数量:0

坚果是闭果的一个分类,果皮坚硬,内含1粒或者多粒种子。像松子、杏仁、开心果等都属于坚果的品种。

不同的工艺,熟悉的“味道”,进口前,还是需要先自查资质问题!

核查企业进口资质是否齐全

1.是否拥有一家在中国注册且具备进出口权的公司来作为进口的主体?

2.境外厂商是否办理了“在华注册备案”,且备案是否在有效期内?

3.如果境外厂家非直接交易、发货方,那么实际境外贸易、发货方是否有做过境外出口商备案?

4.国内进口企业是否办理了海关食品收货人备案?

特别注意

经烹煮、炒、炸等工艺熟制的坚果无准入国家限制,但境外生产企业应自行向海关总署申请提出注册。具备“在华注册编号”的企业方能进口。 

图片

熟制的坚果进口所需单证如下:

1.原产地证书

certificate of origin

2.生产国卫生证或者自由销售证明或者植检证

Health certificate of producing country or free sale certificate or phytosanitary certification

3. 成分配料及含量

Into the distribution of material and content 

4.中文标签

Chinese label proofs

5.生产日期&保质期证明(精确到 年/月/日)

Production date & expiration date certificate (accurate to year/month/day)

6.提单、箱单、发票、合同

Bill of lading, packing list, invoice, contract

注意:自2022年1月1日以后生产的产品需在产品内外包装上显示境外生产厂家的在华注册备案号。 / Products manufactured after January 1, 2022 shall show the registration number of the overseas manufacturer in China on the internal and external packaging of the products.

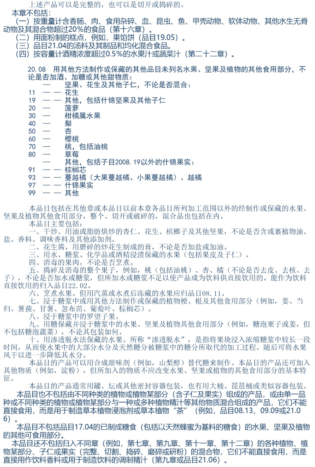
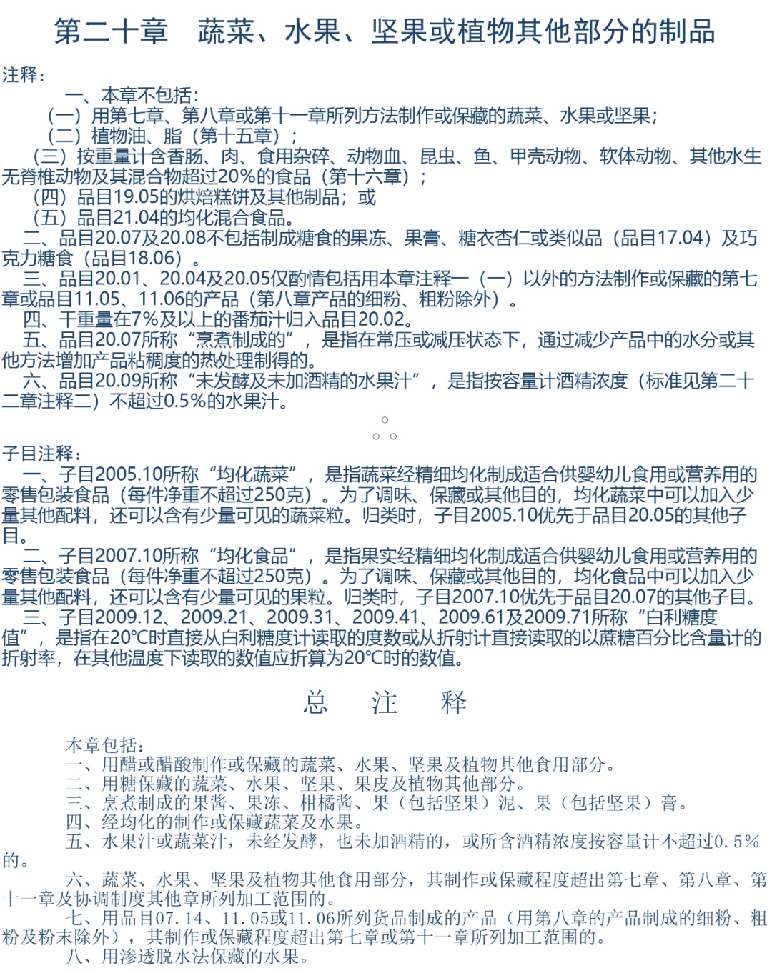
再来看看税则注释上的相关描述:

图片

图片

最后,熟制坚果进口时,有没有需要特别注意的点呢?当然有!以下几点务必牢记:

1. 食品添加剂的使用必须符合国标:GB 2760-2014的规定,未按规定添加食品添加剂的产品,不得进口!!

2. 直接提供给消费者的预包装食品,应按规定在中文标签上标示营养成分表!

3. 中文标签必须符合国标:GB7718-2011的规定!

这里就需要再特别提醒大家:熟制坚果进口前,务必先仔细核对产品的成分配料表是否符合国标要求,然后再与国外厂家洽谈进口事宜,避免进口时因产品本身的成分问题导致退运,承担不必要的损失。


来源:关务大明白